作者:丁骋伟、蔡冰洁
时间:2023-04-16 15:48

//Veer 供图
2023年2月,深圳市政府工作报告正式发布,明确提出“一体规划建设深圳海洋大学、深海科考中心、海洋博物馆”。环顾全球,以海洋科技创新为引领的大科学载体多数采取了“大学+科研机构”共建的发展模式,如英国南安普顿大学(SOTON)-英国国家海洋中心(NOC),美国麻省理工学院(MIT)-伍兹霍尔海洋研究所(WHOI),美国加州大学圣迭戈分校(UCSD)-斯克里普斯海洋研究所(SIO)等,共建模式下的海洋创新载体更易于发挥科教协同、产教融合的生态优势,也使得上述创新载体发展成为了全球知名的海洋创新引擎,并带动当地发展成为世界级海洋创新高地。借力海洋载体的“三位一体”建设,深圳更应主动作为,超前谋划,以塑造世界级海洋创新新引擎为指引,做好产业功能构建、科技创新服务和对外交流合作的三大文章。
一、聚焦优势资源,融入战略布局,拓展现代海洋产业应用场景
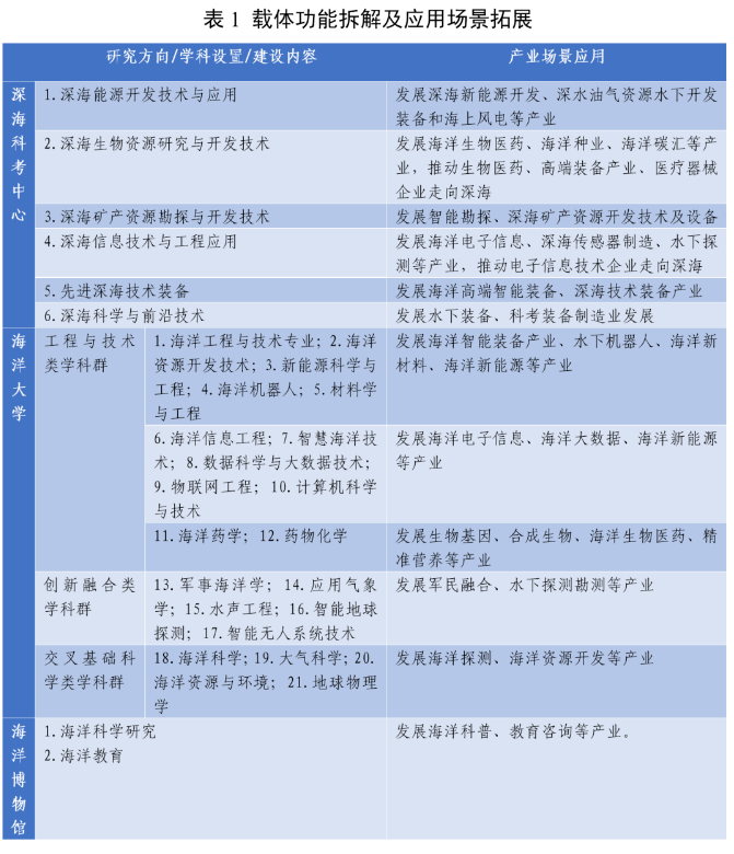
通过系统拆解海洋大学、国家深海科考中心和海洋博物馆功能设置,结合全市“20+8”产业布局,进一步延伸深圳海洋产业发展方向,拓展海洋产业应用场景。具体来看,在海洋高技术产业方面,顺应深水化、绿色化、智能化、集成化产业趋势,在海工核心配套设备、特种设备及特种材料、水下机器人ROV/AUV/智能无人船艇等关键技术领域取得突破,大力发展海洋高端装备产业;面向海洋产业数字化发展需求,构建陆地信息技术供给和海洋场景需求互动演进的产业驱动场景,推动海洋电子产业集群式、链条式发展。在海洋未来产业方面,以深海高端装备、深海智能感知、深海信息等领域为重点,推进海底探测系统等技术研发,引导科研机构、企业积极参与行业标准的研究与制定,推动深地深海产业发展。在海洋科研教育方面,积极吸纳一批与其科考、科教功能相匹配的学术交流中心、研究咨询机构和科普教育基地,推动海洋研究咨询与科普互动发展。

二、创新驱动,研以促产,以高质量协同生态赋能区域高水平创新
一是聚焦前沿基础科技,搭建高水平的创新平台体系。发挥海洋大学、国家深海科考中心及海洋博物馆的平台作用,联合国内一流高校、科研院所、创新企业,在深圳共建联合实验室、研发中心、工程技术中心、产业创新中心等开放共享式协同创新合作平台,推动产学研深度合作。吸引国内特别是港澳高校、科研机构在深圳建设一批新型重点实验室以及院士工作站、博士后工作站、博士后创新实践基地等引智载体。
二是针对成果转化痛点,创新科技成果转移转化机制。探索建立“需求方出题、科技界答题”机制,发挥市场对技术研发方向、线路选择、要素价格、各类创新资源要素配置的导向作用,推动企业主体、海洋大学、深海科考中心、科研机构建立纵横交错、互联互通“创新联合体”,开展联合攻关,实现基础研究、应用研究与技术创新、产业化应用精准对接融通,实现技术创新与产业化应用质量效益“双提升”。
三是全力提升孵化效能,强化全过程的创新服务能力。以产业需求为导向,依托重大科技基础设施集群,积极构建涵盖概念验证服务-中试熟化服务-转移交易服务的科技创新服务体系,全力提升孵化效能,为深圳前沿科技成果转移转化和产业创新发展提供稳定、专业、先进的公共技术服务支撑。
三、加强圈层合作,链接全球资源,提升深圳海洋引领与辐射能级
一是在国际层面,紧抓“联合国海洋科学促进可持续发展十年”重大倡议契机,依托海洋大学和国家深海科考中心从科学、商业、法律、国际合作、规则治理等不同领域参与合作项目。加强与自然资源部有关科研院所联系对接,打造东南亚海洋治理分支机构。
二是在全国层面,率先联合发起“深圳坝光-上海临港-青岛蓝谷”全国产教示范联盟,通过创新合作模式和合作体系,联通北部、东部、南部三大海洋经济圈,形成“产业链+创新链+资金链”跨地融合,加速海洋科技成果转移转化,为支持“国内循环”提供行之有效的实践。
三是在大湾区层面,突出港澳及各沿海城市在海洋产业和资源方面的合作优势,结合装备制造、电子信息等领域技术合作需求,加快建设特色鲜明、优势突出、梯度互补、布局合理的海洋产业协作体系,促进大湾区海洋产业协调发展。
(1)
本项目通过在优化东莞区域创新布局、建设重大科技平台和重点科技项目、加强科技人才交流合作和构建知识产权保护格局等领域开展研究,提出了推动莞港澳科技合作的重点抓手与具体措施,以构建莞港澳科技合作新格局推动粤港澳大湾区国际科技创新中心建设。
阅读全文